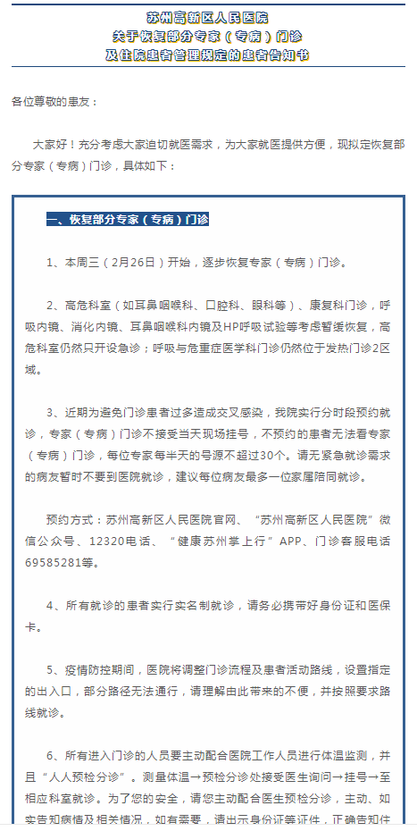
高新区发布:苏州高新区人民医院 关于恢复部分专家(专病)门诊 及住院患者管理规定的患者告知书
2月26日,高新区发布推介我院门诊及患者管理告知。
宣传科

2月26日,高新区发布推介我院门诊及患者管理告知。
宣传科

总值班电话:15906133711(24小时)
危急重症孕产妇急救:15906133836
危急重症新生儿急救:15906133736
地址:苏州市高新区华山路95号
邮编:215129
公交: 高新区人民医院站(公交301路/302路/325路/332路)
轨交: 3号线、8号线西津桥站 / 1号线狮子山站(沿长江路向北约2km)
微信公众号
APP下载
备案号:苏ICP备10221761号-1