关于医联体单位“肺功能测定仪”院内招标公告
苏州高新区人民医院拟对医联体单位“肺功能测定仪”进行院内招标,欢迎符合招标采购文件资格条件的各供应商前来报名参加投标。
一、名称:肺功能测定仪
二、预算:人民币:136000元(壹拾叁万陆仟元)
本项目报价不得超过招标控制价,否则为无效报价。
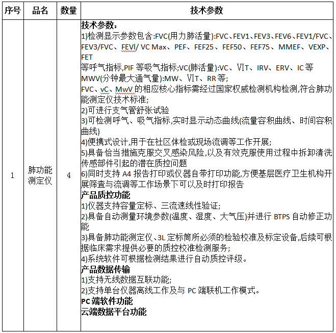
三、内容:
![1607495738164103.png 1JCRK@~1DM]UY6~M$]Z]7@I.png](/static/upload/image/202012/1607495738164103.png)
四、售后服务及交货期:
(1)所有产品免费质保期≥3年,自验收合格之日起,开始进入质保期。在产品质保期内,一旦发生质量问题,供应商需在2小时内响应,并保证在接到通知工作日的2小时内到现场进行维修、更换或退货,费用由供应商负责。保修期间产品的一切质量问题,更换部件及产品本身质量原因造成的直接经济损失应全部由供应商自行负责。质保期外维修只收取零配件成本价,不收取人工费。
(2)供应商负责设备的运输、安装、调试,免费为采购单位的操作和维护人员进行现场专业技术培训,包括设备的日常保养和维护,操作的技术要领,常见故障处理的技术培训等,直至其掌握操作技能为止。
(3)设备安装后,采购单位按国际和国家标准及厂方标准进行质量验收。供方应向需方提供详细的验收标准、验收手册。
(4)提供现场技术培训,保证操作人员正常操作设备的各种功能。
(5)交付使用时间:中标后1个月内交付。
(6)交货地点:苏州高新区人民医院指定地点。
五、开标时间:2020年12月17日 下午13:30
开标地点:医院十五楼第二会议室
六、响应文件:
投标人资格证明文件
(一)文件组成:
1、企业营业执照副本复印件;
2、企业法人授权委托书;
3、询价响应函;
4、产品的合法代理商资格证明;
5、询价响应报价表;
6、响应设备的配置清单;
7、列出详细的配置清单并提供选配件和零配件的供货价格;
8、设备技术要求对照表;
9、所响应产品的详细技术资料、彩图,如彩页中不能体现该产品的技术参数,需提供厂方出具的说明书或相关技术资料等供采购方评判,否则视为未对采购要求进行实质性响应。
10、交货期承诺;
11、售后服务承诺;
12、与本次询价有关的其他资料。
上述材料为必备材料,如有缺项或不符为未实质性响应采购文件要求。
(二)文件的编制和密封要求:
1、询价响应文件为一份正本,二份副本,需装订成册;
2、询价响应文件每页须企业法定代表人签章或盖公章;
3、询价响应文件须装袋密封,封口处须加盖单位公章,封面应注明采购项目名称、
响应单位名称,联系人,联系电话等。
文件提交时间:截止2020年12月15日17:00:00分
提交地点:苏州高新区华山路95号 苏州高新区人民医院三楼设备科
七、供应商资格要求:
供应商应当具备下列一般条件:
(1)具有独立承担民事责任的能力;
(2)具有良好的商业信誉和健全的财务会计制度;
(3)具有履行合同所必需的设备和专业技术能力;
(4)有依法缴纳税收和社会保障资金的良好记录;
(5)参加招标采购活动前三年内,在经营活动中没有重大违法记录;
(6)法律、行政法规规定的其他条件;


